信息中心
行业资讯
- 时间:2023-01-11 21:45:29.0
- 编辑:本网编辑
- 浏览:6242
刚刚!省司法厅明确规定:各司法鉴定机构不得开展涉及价格、价值和费用的鉴定或评估(含法医类赔偿相关鉴定的医疗费用评估)!
官方文件
通 知
各州市司法局公共法律服务管理科(处),各司法鉴定机构:
接司法部通知,因司法鉴定相关法律法规和规范性文件未赋予司法鉴定开展涉及相关价格、价值的鉴定职能,即日起,全省司法鉴定机构不得再开展涉及价格、价值和费用的鉴定或评估,如环境损害致动植物损害的价格、价值鉴定或评估,法医类赔偿相关鉴定的医疗费用评估等。
各州市公共法律服务管理部门要加强对在区域内司法鉴定机构的监督管理,确保通知要求落到实处。各司法鉴定机构要严格执行司法部要求,不得随意扩大执业范围,依法执业、规范执业。
云南省司法厅公共法律服务管理处
2023年1月5日
关联规定
一、江苏省司法鉴定协会关于进一步规范全省法医临床鉴定后续诊疗项目等鉴定事项的通知(2022)
江苏省司法鉴定协会文件
苏鉴协〔2022〕40号
关于进一步规范全省法医临床鉴定后续诊疗项目等鉴定事项的通知
各设区市司法鉴定协会、各相关司法鉴定机构:
为进一步规范司法鉴定执业,根据司法部相关工作要求,自本通知发出之日起,各司法鉴定机构原则上不得受理后续诊疗(治疗)费用及护理人数评定的鉴定事项。省协会之前通知或指导意见精神与本通知不符的,按本通知精神执行。
法
江苏省司法鉴定协会
2022年12月7日
二、安徽省司法鉴定协会通知(2022)
安 徽 省 司 法 鉴 定 协 会
通 知
省司法鉴定协会各市联络组,相关市司法鉴定协会,各司法鉴定机构:
为明确司法鉴定执业范围,进一步规范司法鉴定执业,根据司法部印发的《法医类司法鉴定执业分类规定》,后续治疗费用鉴定不在上述分类规定之中。自2022年12月1日起,各司法鉴定机构不得受理后续治疗费用鉴定事项,司法鉴定机构可以受理后续诊疗项目的鉴定事项。
安徽省司法鉴定协会
2022年11月29日
延伸阅读
司 法 鉴 定 技 术 规 范
SF/Z JD0103008——2015
————————————————————————————————————
人 身 损 害 后 续 诊 疗 项 目 评 定 指 南
2015-11-20 实施 2015-11-20 发布
中华人民共和国司法部司法鉴定管理局 发布
目 次
前言
1. 范围
2. 规范性引用文件
3. 术语和定义
4. 总则
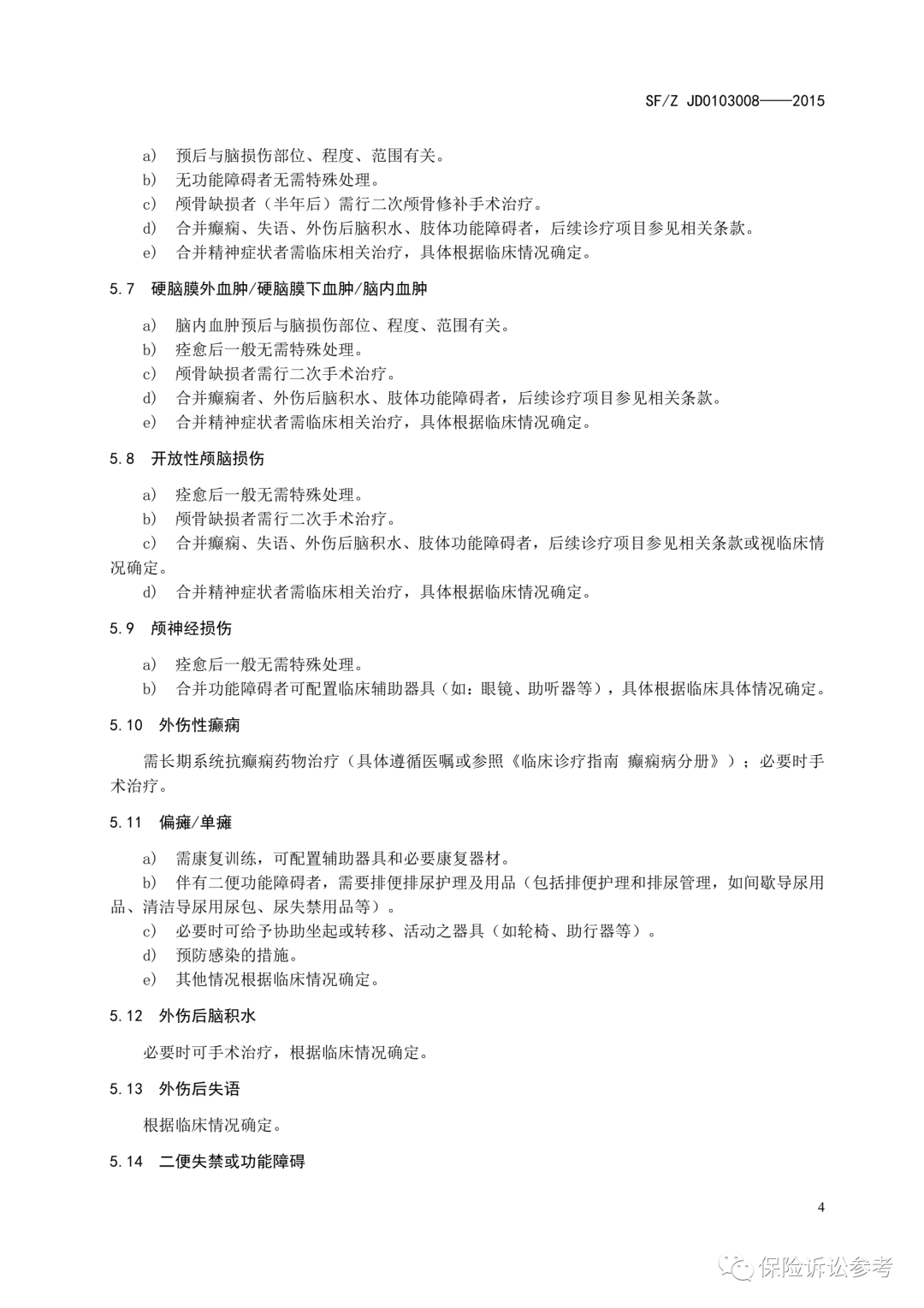
5. 颅脑损伤
6. 眼部损伤
7. 耳鼻咽喉及颌面口腔损伤
8. 胸部损伤
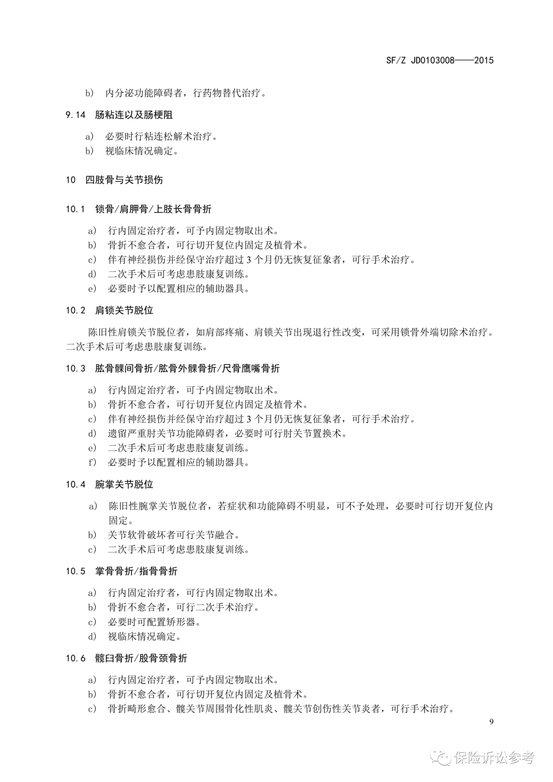
9. 腹部及泌尿生殖系统损伤
10. 四肢骨与关节损伤
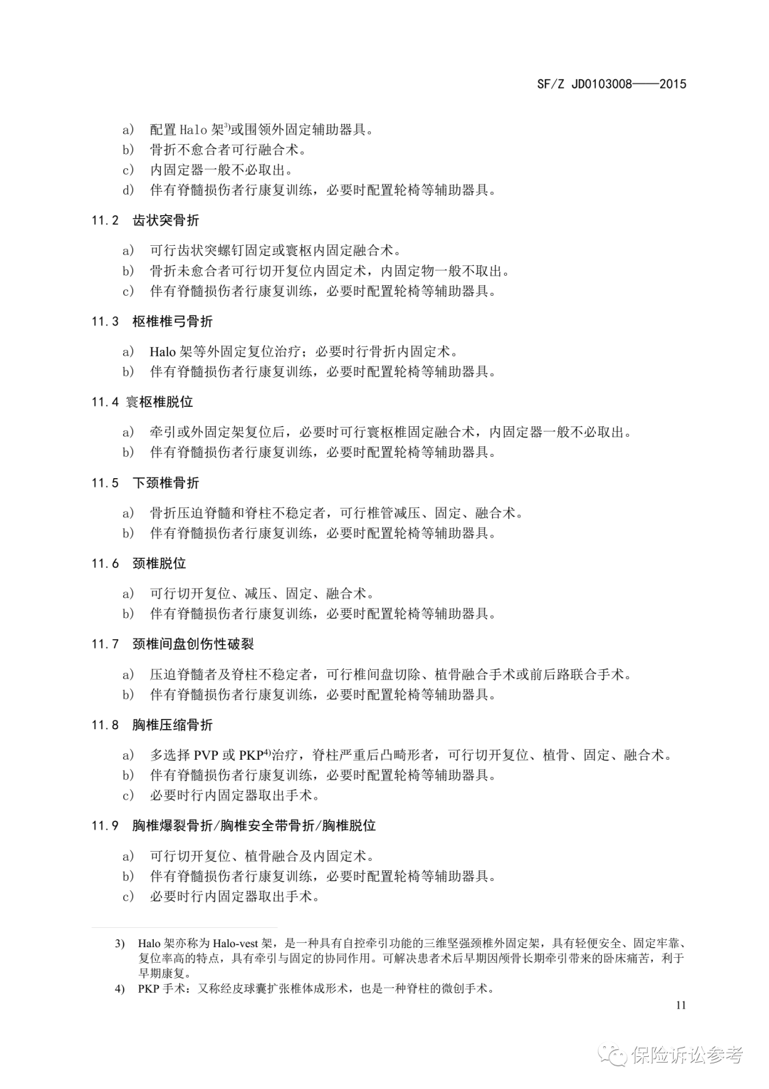
11. 脊柱与脊髓及神经损伤
12. 体表损伤
附录A
附录B
前 言
本技术规范运用医学、法医学、康复医学理论和技术,结合法医临床学鉴定实践,为人身损害受伤人员后续诊疗项目的评定提供依据。
本技术规范的附录A为推荐性附录,附录B为参考性附录。
本技术规范按照GB/T 1.1-2009 给出的规则起草。
本技术规范由中国政法大学证据科学研究院提出。
本技术规范由司法部司法鉴定管理局归口。
本技术规范起草单位:中国政法大学证据科学研究院。
本技术规范主要起草人:王旭、王岩、常林、张军卫、朱广友、杜雁、宁锦、范利华、张凤芹、郭兆明、杨英恺、杨天潼、于丽丽、项剑、郭微、金姬善,马军、白松、刘会、傅博。
人 身 损 害 后 续 诊 疗 项 目 评 定 指 南
1. 范围
本技术规范规定了人身损害受伤人员后续诊疗项目评定的原则、方法和内容。
本技术规范适用于对人身损害受伤人员后续诊疗项目的必要性及合理性的评定。
2. 规范性引用文件
下列文件对于本技术规范的应用是必不可少的。凡是注日期的引用文件,仅所注日期的版本适用于本技术规范。凡是不注日期的引用文件,其最新版本(包括所有的修改单)适用于本技术规范。
GB/T 13461-2008 组件式小腿假肢
GB/T 14191.1-2009/ISO 8549-1:1989 假肢学和矫形器学术语
GB/T 16180-2014 劳动能力鉴定职工工伤与职业病致残等级
GB/T 18027-2008 电动上肢假肢部件
GB/T 18375.8-2004 假肢-下肢假肢的结构检验-第8部分:检验报告
GB18667-2002 道路交通事故受伤人员伤残评定
GB/T 21665-2008/ISO 15621:1999,IDT 尿吸收辅助器具评价的一般指南
GB/T 21665-2008/ISO 16021:2000 尿吸收辅助器具 从使用者和护理者的角度评价一次性成人失禁用尿吸收辅助器具的基本原则
GB/T24432-2009 假肢费用赔偿鉴定
GB/T 31147-2014 人身损害护理依赖程度评定
GA/T 1193-2014 人身损害误工期、护理期、营养期评定规范
中国残疾人联合会《残疾人辅助器具基本配置目录》
最高人民法院、最高人民检察院、公安部、国家安全部、司法部联合发布《人体损伤程度鉴定标准》
SF/Z JD0103003-2011 法医临床检验规范
MZ002-1993 自身力源上肢假肢
劳动和社会保障部《工伤康复诊疗规范(试行)》和《工伤康复服务项目(试行)》
来源:司法鉴定服务平台
声明:文章所用视频、图片、文字部分源于互联网,版权属原作者所有。如涉及到版权问题,请及时和我们联系,我们会尽快在24小时内删除相关内容,谢谢!




天鼎咨询号
司法鉴定服务平台
津ICP备12006312号
津公网安备 12011102000535号